images

1TransistorSchematic

2ReedSwitchesOnEndPlate

completedCloseUp

Done10

LEDsLit

LEDsLIT -Green

LEDsLIT -Red

MagnetCloseup

ReedOnEndPlate

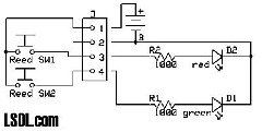
schemat-2reed

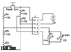
Schematic1Reed

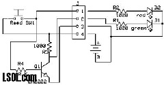
Schematic PNP transistor

Step1Mark

Step1 bend

Step1 drill

Step1 insert

Step1 tin

step2

step2Solder2N2222

step2SolderReed

Step310Kbend

Step3Closeup

Step3Done

Step3 10K

Step3 1K

TestBoardFront

Test back

wp06d1

BudPhoto

2ledson4pin